contact us
日本語
About Us
Fact Sheet
Global Network
Corporate Profile
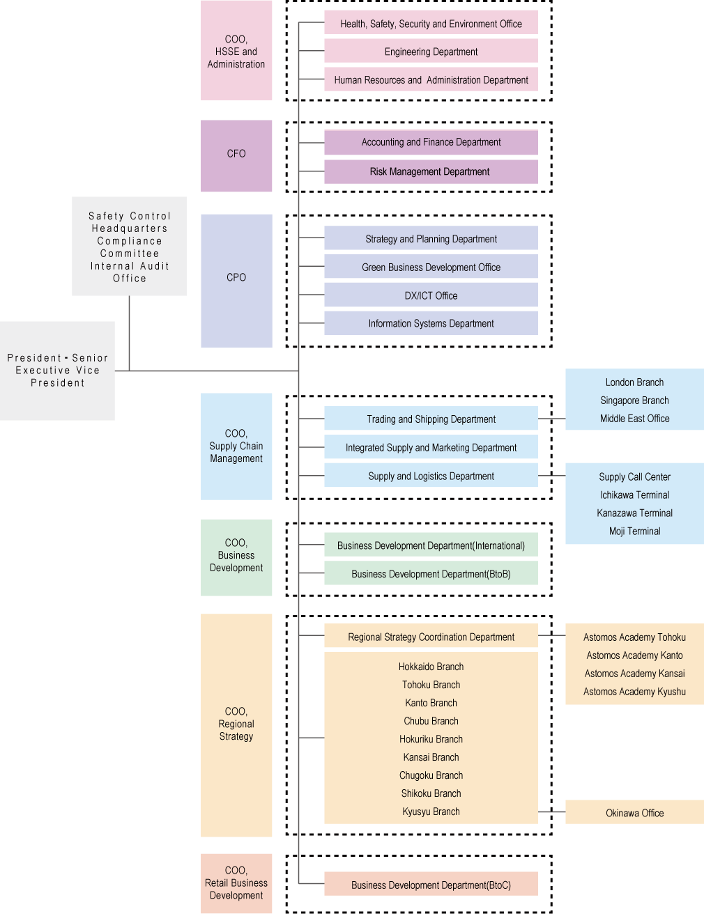
Organization chart
Access
Our Business
Import to Japan
International Trading
Shipping
Market Share
Our VIsion
CSR
Slavery and Human Trafficking Statement
UK Tax Strategy Statement
Privacy Statement
About Japan
About Us
Fact Sheet
Global Network
Corporate Profile
Organization chart
Access
Our Business
Import to Japan
International Trading
Shipping
Market Share
Our VIsion
CSR
Slavery and Human Trafficking Statement
UK Tax Strategy Statement
Privacy Statement
About Japan
contact us
日本語
Organization chart
HOME
/
Organization chart
As of April 2026
Copyright©Astomos Energy Corporation All Rights Reserved.